摘要
从1904到2024年,中国现代意义上的图书馆事业走过了120年的发展历程,使命陈述引领着中国图书馆事业的担当与作为。
中国图书馆使命陈述经历了开启民智、民众教育、思想教育、服务社会、文化传承的演进过程,图书馆事业相应实现了初步布局、体系建设、接收整顿、多元拓展、转型升级。
在图书馆与社会发展双向互促的历史进程中,图书馆以思潮碰撞引领社会变革、以文教融合支撑救亡图存、以文化教育巩固新生政权、以知识服务助力改革开放、以数智转型赋能高质量发展,彰显出聚集知识资源以保全记忆、建设知识秩序以涵养文明、创造知识连接以推进创新、谋求知识福祉以保障权利的核心价值。
0 引言
自1904年我国第一家以“图书馆”为名的省级公共图书馆——湖南图书馆兼教育博物馆(湖南图书馆的前身)兴办至今,中国现代意义上的公共图书馆事业走过了120年的发展历程。
在这期间,现代公共图书馆既继承了古代图书馆的历史遗产,将浩如烟海的典籍转化为馆藏珍本,又吸收了西方公共图书馆的特长,形成公共、公开、共享的基本理念,构建惠及社会大众的事业体系,同时推动图书馆学学术研究与专业教育的发展,造就建制完善的学科体系。
站在第一个120年的末尾与第二个120年的开头,中国图书馆人有责任担当起回望历史以展望未来的时代任务。
为深入准确地把握120年间公共图书馆事业的发展状况及其对社会建设的价值作用,本研究选取“使命陈述”的视角展开探讨,并将使命陈述与实践行动相结合,以历史分期为切入点,以期科学合理地揭示不同时期图书馆事业与社会互动的特点,整体把握并深刻理解图书馆事业发展史。
图书馆使命陈述虽然可以追溯到古代的各种馆阁记、藏书楼记以及书志目录总序等文献,但这些文本通常并未明确图书馆的主体地位或核心价值。
及至1898年《京师大学堂章程》规定设立京师大学堂藏书楼“以供士林流览而广天下风气”,才称得上正式的使命陈述,但也存在“藏书楼”与“图书馆”的名义之辩。1904年梁焕奎等开明士绅发布《创设湖南图书馆兼教育博物馆募捐启》,申明图书馆“输入文明,实验教育”的基本定位,强调图书馆在“改良社会”方面的重大效果,形成第一份以“图书馆”为名的图书馆使命陈述文本。
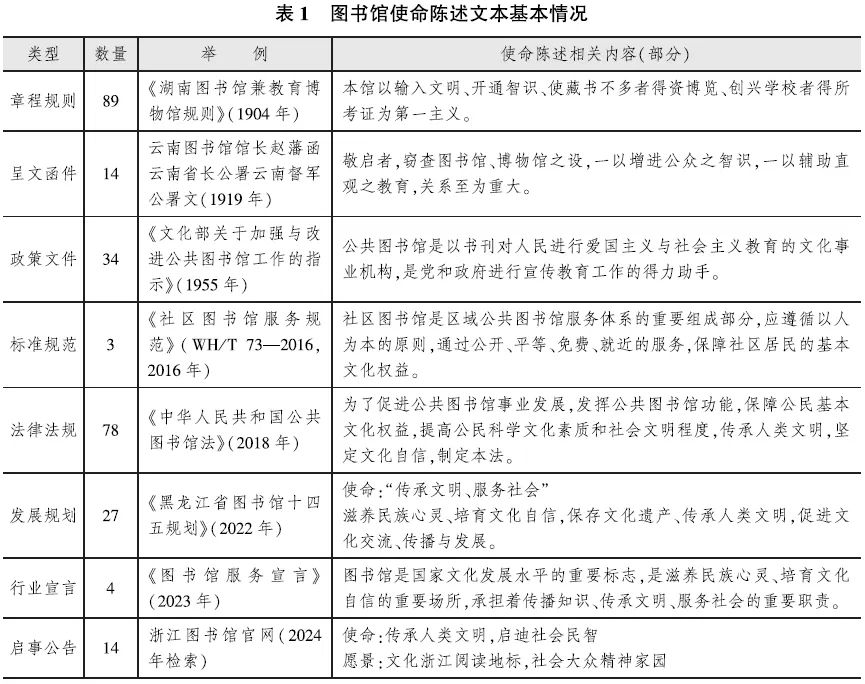
本研究以1904至2024年为时间限度,以《民国时期图书馆学报刊资料分类汇编·法律法规卷》《我国图书馆事业发展政策文件选编(1949—2012)》《图书馆法规文件汇编》等汇编资料、北大法宝等数据库以及各图书馆馆史馆志与官方网站为数据来源,以图书馆章程规则、法律法规等为主要形式,以省级公共图书馆为主要对象,兼顾部分其他公共图书馆、高校图书馆、科学专业图书馆等,共获得图书馆使命陈述文本263份(见表1)。
按照文本发布时间、图书馆事业发展阶段以及宏观经济社会发展阶段相结合的原则,将中国图书馆使命陈述的演进历程大致划分为1904—1911年、1912—1949年、1949—1978年、1978—1999年、2000—2024年五个阶段,通过分析不同历史阶段的图书馆使命陈述内容及其实践行动状况,把握图书馆在促进国家建设和社会发展中的作为与担当,揭示图书馆的价值内核。

1 中国图书馆使命陈述的现实因应
图书馆使命陈述作为图书馆价值与任务的声明,指引着图书馆事业的发展方向与未来愿景。当然,使命陈述只是一种“宣称”,其价值能否落实取决于图书馆的具体行动。
笔者采取“宣称”与“行动”相结合的方式,总结五个历史阶段中国图书馆事业突出的、主流的使命陈述方式与实践行动特征,尝试复现中国图书馆事业发展的历史进程,彰显图书馆在不同历史阶段的现实作为。
1.1开启民智与事业布局
1904至1911年,图书馆形成了以开启民智为核心的使命陈述,并且在现代图书馆理念传播的背景下初步实现了宏观的事业布局。
1904年,第一份以“图书馆”为名的图书馆使命陈述文本《创设湖南图书馆兼教育博物馆募捐启》正式面世,《湖南图书馆兼教育博物馆规则》随后发布。
前者由梁焕奎等开明士绅共同倡议,申明图书馆“输入文明,实验教育”的基本定位,强调图书馆在“改良社会”方面的重大效果;后者开宗明义地指出“本馆以输入文明、开通智识、使藏书不多者得资博览、创兴学校者得所考证为第一主义”,明确图书馆输入文明、开启民智的重大使命与典藏阅览、研究参考的工作定位。
湖南图书馆成立后,全国各地纷纷响应。1909年学部正式推进京师图书馆筹建工作,并于1910年颁行《京师图书馆及各省图书馆通行章程》,以官方法规的形式明确了“图书馆之设,所以保存国粹,造就通才”的核心价值。
清末时期,各方力量出于不同目的积极推动社会发展,在一定程度上为图书馆事业的整体布局与初步建设营造了稳定的社会环境。
这一时期图书馆事业发展的主要特色包括:
①近现代图书馆理念的传播。
自19世纪60年代清政府派员出洋考察以来,西式图书馆的理念随着外交家与出洋留学知识分子等的记述传入中国,并且形成了较为系统的图书馆著述。
②各地公共图书馆的奏设。
自湖南图书馆筹设以来,受学部等力量的推动,各地方纷纷建设公共图书馆,出现了一个创办新式图书馆的热潮,并由此形成了一场公共图书馆运动。根据吴晞的统计,1903至1910年间全国创办了20家官办公共图书馆。
③图书馆事业管理制度建设。
清末新政时期成立了学部,设置专门司负责办理“关于图书馆、博物馆、天文台、气象台等事”,形成了专门的事业管理制度。
④图书馆法律法规的颁布。
《京师图书馆及各省图书馆通行章程》在事实上起到了图书馆法的作用,标志着中国近现代图书馆事业法治化的开端。
《章程》规定了京师及各省、府、厅、州、县图书馆的设立、藏书、管理、开放、经费等事项,从法律层面谋划全国图书馆事业布局。但由于社会制度的根本阻碍,大多数图书馆只面向精英知识分子等少数群体开放,公共、公开、共享的图书馆理念仍旧处于悬浮状态。
1.2 民众教育与事业建设
1912至1949年,图书馆形成了以民众教育为核心的使命陈述,在官方引导与社会参与的合力下推进了事业与学科的共同发展,初步实现了图书馆事业的体系化建设。1912年中国进入民主共和时代,图书馆作为民主社会标志物的理念成为现实,图书馆事业快速发展。
1915年民国政府颁布《图书馆规程》与《通俗图书馆规程》,强调图书馆“供公众之阅览”的重要使命。公众阅览不仅指面向普罗大众的通俗阅读与社会教育,而且包含面向科学研究的学术阅读与专业教育。如《河北省立图书馆暂行规程》称“省立图书馆分图书馆及通俗图书馆二种”,前者在于“供公众阅览俾促进学术之研究”,后者则是“供一般民众阅览俾促进文化之普及”。相较于晚清时期,民国时期的图书馆使命陈述得到了一定的“祛魅”,早期进步知识分子赋予图书馆的崇高使命被落实到教育层面,以图书馆的阅读流通、参考咨询等具体服务为途径而推进社会教育、专业教育等的发展。
民国时期相对开放的社会环境和进步的文化思潮为图书馆事业的发展提供了一定保障。
这一时期图书馆事业发展的主要成绩包括:
①图书馆事业体系化建设。
在多方力量的共同努力下,各类型图书馆事业发展迅速。
到1935年,中国共有各类型图书馆4 032家,其中学校图书馆1 963家,民众图书馆1 255家,普通图书馆573家。
②管理与服务水平大幅提高。
一方面是图书馆章程的制定,使管理与服务有章可循。另一方面是阅读、流通、参考、展览等多元服务的开展,如江苏省立国学图书馆设有儿童阅览室等多类型阅览室,举办巡回文库,设立鸡鸣寺等馆外阅览处,组织读书会等多元文化活动。③图书馆行业组织成立。以1925年成立的中华图书馆协会为代表的图书馆行业组织,推动了全国图书馆事业的联合协作以及对外交流。
④图书馆法制化取得进展。
自1915年颁布《图书馆规程》与《通俗图书馆规程》,到1947年颁布《图书馆规程》,图书馆系列法规为事业发展提供了法理支撑。但是,战争侵略、贪污腐败等社会因素对图书馆事业造成了严重的负面影响。
1.3 思想教育与事业整顿
1949至1978年,图书馆形成了以思想教育为核心的使命陈述,通过系统的接收、清点、改造、整顿工作,建立起为人民服务的图书馆事业体系。
新中国的成立为中国社会发展带来了翻天覆地的变化,对图书馆事业的发展提出了新的使命要求。
1950年《河南省立图书馆暂行规程》当即响应新形势,“遵照人民政协共同纲领、文化教育政策”确立“提高人民文化水平”的宗旨。
1955年《文化部关于加强与改进公共图书馆工作的指示》明确“公共图书馆是以书刊对人民进行爱国主义与社会主义教育的文化事业机构,是党和政府进行宣传教育工作的有力助手”的价值定位。
1956年全国图书馆工作会议确定图书馆的两项基本任务,一是“向广大人民群众广泛流通图书,传播马克思列宁主义,进行文化教育工作”,二是“向科学研究工作者提供图书资料,促进科学的迅速发展”。
全面变革的社会背景赋予图书馆开展思想教育的重要职责,在文化传承、社会教育、学术研究等基础上突出宣传党和国家思想政策、提升人民群众思想政治素养的重大使命。
新中国成立从根本上改变了图书馆的性质和面貌。
这一时期图书馆事业发展的主要特征包括:
①图书馆事业的全面整顿。
以国立北平图书馆为代表的各级各类图书馆,均被新中国文化行政部门、教育行政部门等接收,从根本上转变了权属性质,使图书馆事业真正成为人民的事业。
②为人民服务理念的确立。
1950年,文化部文物局图书馆处组织清点普查工作,指出新中国成立初期图书馆事业发展的重点成就在于“明确了向人民大众开门为人民大众服务的总方针”,为社会主义文化事业建设发挥了重要作用。
③图书馆协作水平的提升。
《全国图书协调方案》等战略推进了图书馆事业的协作发展,这使得各级各类图书馆在联合协作的基础上提高了服务水平,更好地响应“向科学进军”等战略任务。但是,受到“大跃进”等政治运动的影响,图书馆事业也走了许多弯路,甚至受到了严重的打击。
1.4 服务社会与事业拓展
1978至1999年,图书馆形成了以全面服务社会建设为核心的使命陈述,推进了科学管理、协作共享、技术应用等全方位的创新发展。
1978年党的十一届三中全会开启了改革开放的时代新进程,党和国家的工作中心转移到经济建设上,社会物质文明与精神文明需求快速增长,建设水平持续提升。
公共图书馆、高校图书馆、科学专业图书馆等系统发布了新的政策文件,即国家文物事业管理局发布的《省、市、自治区图书馆工作条例(试行草案)》、教育部发布的《关于加强高等学校图书资料工作的意见》、中国科学院发布的《中国科学院图书情报工作暂行条例(试行草案)》,从不同角度重申了图书馆在推进文化传承与交流、保障教育与学习成效、服务科学研究与创新等方面的重要价值,确立了图书馆全面服务社会建设的重大使命,引领了图书馆事业的发展方向。
改革开放以来,图书馆事业随着经济社会的繁荣而发展。
这一时期图书馆事业发展的主要特征包括:
①图书馆事业体系快速发展。
根据国家统计局数据,从1978到1999年,公共图书馆数量由1 218所增长至2 669所,总藏书量达到39 539万册;普通高等学校数量由598所增长至1 071所,科研机构数量由6200所增长至22 223所,相应地,高校图书馆与科学专业图书馆数量也随之增长;除此以外,中小学校图书馆等其他类型图书馆亦全面发展。
②图书馆行业组织的恢复与建设。
1979年,中国图书馆学会正式成立,发挥引领、协调、指导全国图书馆事业发展的重要作用,各地区图书馆学会、协会也纷纷恢复与建立。
③图书馆协作共享工程的建设。
以中国高等教育文献保障系统为代表的高校图书馆共建共享工程,以及各地区、各类型图书馆协作机制与联盟的建设,极大地推进了事业协作共享水平。
④图书馆技术系统的升级。
图书馆经历自动化、信息化阶段进入数字化阶段,图书馆管理信息系统、文献资源管理系统、编目与检索系统等全面升级,提升了工作效率和读者服务效能。但是,在市场经济体制改革的背景下,图书馆界发生了“以文养文”乱象,出现了诸如出租馆舍等问题,对图书馆发展造成了不利影响。
1.5 文化传承与事业转型
2000至2024年,图书馆形成了以文化传承为核心的使命陈述,贯彻以人民为中心的建设理念,实现了事业的转型升级。
在新世纪经济、文化、教育、科技大发展大繁荣的背景下,图书馆事业取得了突出成就,以对全社会普遍开放、维护读者权利、平等服务、对弱势人群人文关怀和消弭数字鸿沟等理念为基础形成了2008年版《图书馆服务宣言》,强调了图书馆以文化哺育社会的价值使命。
2018年《公共图书馆法》正式施行,将“保障公民基本文化权益,提高公民科学文化素质和社会文明程度,传承人类文明,坚定文化自信”置于立法目的的重要位置,突出了图书馆“传承发展中华优秀传统文化,继承革命文化,发展社会主义先进文化”的重要使命。
2023年新修订的《图书馆服务宣言》强调“图书馆是国家文化发展水平的重要标志,是滋养民族心灵、培育文化自信的重要场所,承担着传播知识、传承文明、服务社会的重要职责”,向全社会公告了图书馆传承弘扬中华民族优秀文化的核心价值与使命担当。
随着新时代经济社会的高质量发展,图书馆在法治化、体系化、智慧化方面取得重大成就。
这一时期图书馆事业发展的主要特征包括:
①图书馆法治化、规范化水平不断提升。
2018年施行的《公共图书馆法》是新中国第一部图书馆法,为公共图书馆事业规范发展提供了坚实的法理基础。
这与教育部、文旅部及地方政府等出台的法规、政策与标准,共同构成图书馆法治规范体系。
②图书馆成为公共文化服务体系的核心。
从实践来看,图书馆、文化馆、博物馆、美术馆是公共文化服务体系的核心机构,图书馆开展的文献借阅、阅读推广、知识讲座等服务是重要的公共文化服务形式。
从管理体制来看,文化部图书馆司逐步改制为文旅部公共服务司,图书馆逐渐融入并支撑起更为综合的公共文化服务体系。
③智慧图书馆建设引领图书馆发展新方向。
在AI技术落地发展与智慧图书馆理论研究的双重支撑下,以上海图书馆东馆为代表的新一代图书馆逐步推进智慧图书馆从理念到现实的落地,以“智慧复合型图书馆”的定位推进图书馆事业转型升级。
最后需要指出的是,不同历史阶段图书馆使命陈述的具体表达存在一些重合之处。
譬如晚清时期强调的“保存国粹”在民国时期图书馆中也有所坚持,改革开放前20年图书馆注重的“为社会主义物质文明与精神文明建设服务”的理念也延续到21世纪。
从使命陈述的深层理念来看,晚清时期的“保存国粹”与当前的“文化遗产保护传承”,民国时期的“民众教育”与当前的“社会教育”等,具有内核一致性。
但不同历史阶段图书馆使命陈述的表达侧重点确有差异,形成了与时代相映照的特点,图书馆也通过布局、建设、整顿、拓展、转型等实践行动,将使命陈述转化为现实价值。在“言行合一”力量的推动下,中国图书馆事业不断获得发展动力,成为世界图书馆事业的重要增长极。
2 中国图书馆事业发展的社会贡献
图书馆使命陈述引领实践作为,并对社会发展产生直接影响。
在双向互动的过程中,图书馆事业从墨守成规的以藏书为中心走向开放包容的以用户为中心,实现了业务工作与事业体系的全面升级,中国社会也从封建走向民主、从守旧走向开放,走出高质量发展之路。
2.1思潮碰撞引领社会变革
晚清时期的图书馆事业通过理念传播与事业布局,融入当时变革与保守共存的社会思潮之中,成为各方力量改革社会或维系传统的工具。
这一时期图书馆对社会的贡献与作用包括:
①重塑社会风气。
晚清进步知识分子试图通过西式图书馆建设来转变社会风气,推动社会转型与进步。
譬如在安徽、黑龙江等地图书馆的建设中,开明士绅与新政官员强调以图书馆为抓手扭转沉闷守旧的社会风气。
②培养救亡力量。
晚清进步知识分子普遍将图书馆视为促进教育以变革社会、救亡图存的重要途径,如1896年李端棻上书“设藏书楼”,即通过建设图书馆辅助教育,而其根本目的在于“励人才而资御侮”。戊戌变法前后,各地纷纷建设学堂、组织学会,同时附设图书馆,正是希望通过发展文化教育事业达到救亡图存的目的。
③维系传统文教。
传统知识分子与士大夫认为图书馆有助于维系传统文化,强调图书馆“保存国粹”的价值。譬如黄节等国粹派学者创办国粹学社、发行《国粹学报》、建设国学保存会藏书楼,以此传承传统文化。
④保存珍本典籍。
图书馆的基本价值就是保存文献资源,尤其是历代传承守护留存的珍贵典籍。1909年作为国家图书馆的京师图书馆正式成立,此后,文津阁四库全书、唐碑拓片、敦煌写经、宋元旧版、永乐大典、民间珍藏等善本文献得以系统入藏并保存,成为中华文明传承不绝的重要支撑。在开启民智的使命陈述背景中,图书馆成为古代东方文明与近代西方文明碰撞、交流、竞争、融合的阵地之一。图书馆事业既见证了晚清政府等力量试图扭转危亡时局的努力,也为近现代社会发展埋下了文明种子。
2.2文教融合支撑救亡图存
民国时期的图书馆事业是社会教育与文化事业的重要支柱,有力推动了社会教育的普及与发展,为多元思想的碰撞与交流提供了阵地,进而为实现救亡图存的根本目标提供了重要支撑。
这一时期图书馆对社会的贡献与作用包括:
①推进社会教育。
1912年南京参议院通过了蔡元培草拟的《民国教育部官职令草案》,规定教育部下设社会教育司,管理图书馆、通俗图书馆、巡回文库等事宜,图书馆在法律制度层面成为社会教育的重要支撑,在20世纪20—30年代推广民众教育时,一度出现了通俗图书馆改为民众教育馆或并入民众教育馆的做法。
②守护文明传承。
图书馆承担着保存文献、守护文明的使命价值,特别是在抗日战争时期,图书馆成为典籍传承的重要保障。1933年国立北平图书馆着手将馆藏珍本分别寄存至北京、天津安全地点,后将甲乙库善本、敦煌遗书、内阁大库舆图、金石拓片等南迁上海、南京,并将102箱善本书籍寄存美国国会图书馆,使其免遭战争劫难。
③推动思想交流。
图书馆是近代中西文化思想、社会思潮交流碰撞的重要舞台。
这一方面体现在图书馆中西并包的文献资源建设与服务等业务工作上,如杜威十进分类法对传统四部分类法的冲击。
另一方面体现在图书馆是思想宣传的重要阵地,如李大钊担任北京大学图书馆主任期间,不仅成长为坚定的马克思主义者,而且将北京大学图书馆建设为“我国最早宣传介绍马克思主义的思想阵地”,推动了社会多元思潮的传播与竞合。
推进社会教育是民国时期图书馆事业的重要使命,当时的图书馆人以务实的精神与积极的行动将文献、图书馆、读者、民族、社会的命运相融贯,使图书馆的事业使命与救亡图存、建设国家的社会使命相统一。
2.3 文化教育巩固新生政权
新中国成立至改革开放前的图书馆事业是文化教育的主要阵地,快速高效地提升了人民群众的文化水平与知识素养,并推动图书馆事业全面为人民服务,为新中国政权的稳定巩固与经济社会的恢复发展起到了支撑作用。
这一时期图书馆对社会的贡献与作用包括:
①宣传文化思想。
在20世纪60年代学习毛泽东著作的社会运动中,北京图书馆(国家图书馆的前身)开展了编制书目、专题讲座、学习交流等服务工作,引领全国图书馆界积极配合与参与。
②延伸服务与扫盲。
工会图书馆、农村图书馆、街道图书馆等充分延伸了图书馆服务范围,配合识字运动的开展,极大地提高了扫盲工作的成效。
如新中国成立前上海普陀区梅芳里90%的居民是文盲,梅芳里图书馆通过文献借阅、读书活动为扫盲工作做出了重要贡献。
③促进文化交流。
图书馆是这一时期非常重要的文化交流阵地,特别是在对外文化交流方面。
20世纪50—60年代,图书馆是中苏文化交流的桥梁纽带,20世纪70年代恢复联合国合法席位以及与美国缓和外交关系之后,中国依托联合国教科文组织、国际图联等开展了更为全面的对外文化交流。
④保障科学研究。
1956年文化部全国图书馆工作会议确定了图书馆为“向科学进军”服务的价值定位。
20世纪60年代,北京图书馆受核武器研究院委托,跟踪并提供相关技术情报资料,为国家重大战略工程、国防安全建设等提供重要的文献支撑。
新中国成立后,图书馆事业得到恢复与发展,形成为人民服务的图书馆理念与事业体系,为新中国经济社会的全面发展提供了有力支撑。
2.4 知识服务助力改革开放
改革开放至20世纪末的图书馆事业是社会建设的重要助力,以知识服务为核心为政治、经济、科技、文化等领域的发展提供了重要的智力支持与知识保障。
这一时期图书馆对社会的贡献与作用包括:
①提供决策支持。
图书馆面向党和国家领导部门开展决策支持、立法咨询等服务。譬如国家图书馆自1998年开始为“两会”代表委员提供咨询服务,并逐渐在全国公共图书馆界推广,形成服务传统。
②服务经济建设。
图书馆依托知识信息资源优势,为经济建设提供充分的智力支持。譬如在20世纪80年代开始实施的促进地方经济振兴的“星火计划”中,湖南图书馆以编辑农业科技信息刊物、编印农技专题小册子、组织科技下乡活动等服务,为湖南农业经济发展做出了实质贡献。
③促进科技创新。
科学专业图书馆、高校图书馆在支持科技创新、保障科研资料等方面发挥着重要作用,尤其是在数字时代之前,图书馆是纸质科技资料交流的中心与枢纽。如20世纪80年代中国科学院数学研究所在“七五”攻关课题、“863”高技术研究课题领域的突破,主要依靠该所图书馆提供的科技文献资料。
④开展文化服务。
图书馆持续地发挥着供给文化资源、提供文化服务的价值,以促进社会精神文明建设。
譬如国家实施推广“知识工程”、“万村书库”工程、“一二三”家庭读书工程以倡导阅读与学习,在社会上形成了良好的阅读氛围,有效满足了人民群众的精神文明需求。
在改革开放的历史进程中,图书馆事业与社会发展双向促进,以坚定的使命陈述与崭新的发展面貌为社会提供以知识为核心、以文化为基底、以发展为目标的专业服务。
这对推进建设学习型社会、创新型国家有着重要贡献,实现了图书馆事业与国家发展的融合统一。
2.5 数智转型赋能高质量发展
进入21世纪以来,图书馆事业在以数字化为基础、智慧化为目标、法治化为保障、体系化为依托的转型升级中,有效承接文化、教育、科学等领域的国家重大发展战略,有力赋能经济社会高质量发展,更好地保障人民群众基本权利,满足美好生活需要。
这一时期图书馆对社会的贡献与作用包括:
①传承中华文明,促进文化繁荣。
在文化强国的总体战略框架下,图书馆积极承接、融入、推动国家文化数字化战略、公共文化服务体系建设、文化和旅游融合发展等战略,在数字文化服务、总分馆制建设、文旅信息服务等方面做出实质贡献。
②推进教育转型,提升全民素养。
在高等教育内涵式发展的背景下,国家以“双一流”建设等战略为导向,全面推进高等学校、学科、专业、课程改革,推进建设学习型社会、学习型大国。高校图书馆作为大学的灵魂,不仅全面支撑立德树人的根本目标,而且积极融入思政教育、全民数字素养与技能提升等多元素质教育格局。
③助力科技攻关,建设数字中国。
新时代经济社会的高质量发展以创新为内核支撑,图书馆在科技基础能力建设、科技创新战略咨询、知识产权信息服务等领域积极行动,为科研创新保驾护航,同时积极运用AI、大数据、云计算等技术推进智慧转型,为社会提供智慧便捷的公共服务。
④推进社会包容,引领美好生活。
图书馆以包容的文化理念、切实的数字包容服务推进社会包容。譬如国家图书馆依托数字图书馆推广工程,将优质文化资源不断向城乡基层延伸、向老少边穷地区延伸、向特殊群体延伸,充分促进社会公平发展。图书馆在新的发展阶段不仅持续开展优质的知识服务,而且以新的使命驱动新的发展,满足人民群众的美好生活需要,在社会进步、人民幸福的时代背景中成就大事业。
3 中国图书馆时代担当的价值内核
审视120年间中国图书馆使命陈述的演进历程与相应实践的发展状况,可以发现中国图书馆事业与中国社会的发展同频共振,并且在文化、信息等领域承担着实践作为与理论贡献的专业责任。从本质上说,图书馆使命陈述包含的价值意义以及相应的图书馆实践担当是以知识为核心,以知识对人的存在、发展、完善的效应即知识价值的实现为基础,从而达成聚集知识资源、建设知识秩序、创造知识连接、谋求知识福祉的使命要求,并表现为保全社会记忆、涵养中华文明、推进知识创新、保障人民权利等具体的价值形态。
3.1聚集知识资源以保全记忆
知识资源是用于满足用户知识需求的要素基础,是知识内容“富集化”的存在形态,是知识价值的实现基础。
在社会生产与生活的发展过程中,人类对知识的需求日益增长并逐渐深入,从而形成了从经史子集到多门类科学的知识内容、从甲骨简牍到光盘硬盘的知识载体,并且出于高效管理与利用的目的形成了专门的知识资源管理组织即图书馆。
从本质上说,人类对知识、文献、图书馆的需求是以记忆为基础的。从知识价值论的角度而言,知识凝聚着人类的智慧记忆。知识作为源于人类认识并符合认知标准的内容,天然地以人类记忆的形式存在。
图书馆所拥有的文献资源,无论是纸质的、数字的,还是真人图书馆等形式的,核心都是人类智慧记忆的固化。
因此,通过知识的智慧记忆价值、文献的承载知识功能、图书馆的文献管理职能,图书馆承担着保全社会记忆的价值使命。
一方面,图书馆通过各种工作手段保存并传承人类知识与社会记忆。
传统的采访、分类、编目、典藏等工作流程,首要目的就是有效保存文献资源,从而服务读者需求。
譬如古籍修复成为图书馆重要工作之一,正是出于长期保存文献资源以供用户长期利用的需要。
另一方面,图书馆本身就是一种维护社会记忆完整性的机制。无论是杜定友关于“图书馆的功用就是代社会上一切人记忆一切的”的判断,还是近代上海合众图书馆、文献保存同志会等在抗战时期收集保存文献典籍的实践,或是2019年国家图书馆与新浪网合作发起互联网信息战略保存项目,实际上都是在强调或践行图书馆保全社会记忆的价值使命。
总而言之,图书馆在收集、整理、保存文献资源的基础上,承担着聚集知识资源的重要使命,发挥着保全社会记忆的核心价值。
3.2 建设知识秩序以涵养文明
知识秩序是以知识主题为依据的知识内容的条理化、组织化状态,是实现知识价值的重要工具。
知识秩序在图书馆的文献分类工作中首先被具象为文献秩序,然后通过文献所承载的文化延伸为文化秩序,并且以文明秩序为最终发展形态,成为推动中华文明和谐有序发展的重要力量。
从知识本身来看,知识内容在最初产生时是零散而无序的。
随着知识资源的累积与知识需求的深化,人们对知识利用行为提出了更加高效便捷的要求,因而知识秩序的建设成为必然。具体来看,在文献秩序层面,文献的典藏与利用始终是图书馆最核心、最基础的工作。
无论是传统四部分类法的经史子集,还是当前《中国图书馆分类法》的22个大类,都为知识获取与利用提供了重要的文献秩序支撑。
发展到文化秩序层面,一方面是文献所承载的文化内容通过文献秩序而秩序化,最为突出的表现就是文献组织的先后次序体现了不同文化知识内容的优先级;
另一方面是知识秩序的建设有利于文化的传承与弘扬,不同文化内容在整体文化环境中所处的位置、发展的状态等需要知识秩序来加以明确。
最终在文明秩序层面,不同国家或地区对知识秩序、文献秩序的认知差异反映出不同文明背景下的文化差异。
这种差异既是世界多元文明美美与共、各美其美的具体体现,也是彼此交流与互鉴的重要基础与参照。
譬如近代杜威十进分类法在中国的传播就是中西图书馆事业交流的重要产物,同时中国仿杜、补杜等分类法的出现又提高了中国认知与学习西方科学技术的水平,促进了中西文明的交流。在以知识秩序为内核的文献、文化、文明秩序的发展中,中华文明的传承与弘扬持续获得和谐有序的保障与支持,保持着旺盛的生命力。
3.3 创造知识连接以推进创新
知识连接是知识主体与知识内容发生直接关系的过程,是知识价值实现的具体通道。
知识连接的创造以图书馆知识服务为基础,通过知识资源的保存、供给、开发等活动向用户提供可理解、可利用的知识内容,在用户的知识学习与创造过程中实现知识创新。
图书馆在创造知识连接推进知识创新方面的价值作用,首先体现在图书馆馆藏资源是知识创新的基础。
创新作为一个民族进步的灵魂、一个国家兴旺发达的不竭动力,并不是无本之木、无源之水,而是深深植根于中华文明的内在禀赋,通过持续不绝的知识传承与积累夯实基础。
图书馆所保存的馆藏资源不仅仅是知识生产的结果,更是知识创新的基础。
虽然古代图书馆常常遭受“重藏轻用”的批评,但若非历经代代书厄而传承至今的古籍文献资源,中华民族优秀传统文化的传承与创新只能流为空想而无法实现。
其次,图书馆通过多元服务方式供给知识内容,有力推进了知识创新的进展。
图书馆建立的科研支持服务体系使科研人员能够高效利用知识资源,譬如高校图书馆普遍设立的学科馆员制度,以及科技查新、专题报告、参考咨询等知识服务方式,加强了图书馆与一线科研人员需求的对接,使得科研创新的效率效果大幅提升。
最后,图书馆参与知识产权服务与管理,提高了知识创新的应用水平。
当前高校国家知识产权信息服务中心普遍挂靠高校图书馆的做法,正是对图书馆参与知识产权服务与管理、推进知识创新成果转化与应用、维护与保障知识创新价值的最好认证。
知识主体与知识内容之间的连接是一种有目的的行为,致力于通过知识获取与利用而实现知识价值,最终表现为知识创新。
3.4 谋求知识福祉以保障权利
知识福祉是实现以知识为核心的基本权益的美好生活状态,是当代知识社会的理想愿景之一,是知识价值实现的根本目标。图书馆谋求知识福祉的目的是保障公民的知识权益,具体表现在文化权利、信息权利、教育权利三个方面。
在文化权利方面,图书馆积极保障公民参与文化生活、享有文化成果、选择文化服务等权利。
图书馆不仅积极吸引读者参与文化服务活动,而且保存的文化资源具有为人民共有的性质,因而图书馆本质上是一项保障人民基本文化权利的制度。
并且,构建以图书馆为核心的公共文化服务体系来保障基本文化权利,是“以人民为中心”思想在文化建设领域的根本体现。
在信息权利方面,图书馆是一项保障人民基本信息权利的制度。这既体现在读者可以自由地通过各种途径利用图书馆多种形态的文献信息资源,也表现为图书馆在消弭信息鸿沟、推进数字包容方面的职能作用。
尤其是在数字时代,图书馆有责任担负起提升全民数字素养与技能的任务,这是图书馆服务国家重大战略的切入点之一。
在教育权利方面,图书馆所代表的教育权利主要体现在与学校教育、家庭教育相对的社会教育方面。
用户利用馆藏资源不只是出于消遣休闲的目的,更重要的是通过自主的学习行为提高自身能力与素质。站在图书馆的立场而言,图书馆不仅提供讲座、培训等服务,主动向读者传播知识内容,而且为读者的自主学习提供知识资源、学习设备、空间场所乃至氛围环境。综合来看,图书馆事业作为一项社会制度安排,其目的是全面保障人民基本文化、信息与教育权利,其核心价值体现为实现广大人民群众平等共享的知识福祉。
4 结语
从开启民智到文化传承,从思潮碰撞到数智转型,中国图书馆事业在120年的发展历程中不仅实现了使命陈述的更新演进,而且形成了内涵丰富、规模宏大、贡献卓著的图书馆事业体系与图书馆学学科体系。
在新时代的发展进程中,图书馆与图书馆学要紧紧把握知识核心,通过聚集知识资源、建设知识秩序、创造知识连接、谋求知识福祉来实现知识价值,进而达成保全社会记忆、涵养中华文明、推进知识创新、保障人民权利的核心价值。
新时代经济社会高质量发展对图书馆事业提出了新的要求,信息技术的更新迭代与智慧应用催生新的信息需求,人民日益增长的美好生活需要和不平衡不充分的发展之间的矛盾更是要求图书馆事业转变思维、创新服务。
图书馆应当在知识领域深耕笃行,才能在文化、信息、教育等多方面充分展现专业价值,实现高质量发展。
易 凌 武汉大学信息管理学院博士后。
龚蛟腾 湘潭大学公共管理学院教授、博士生导师,湘潭大学图书馆馆长。
(中国图书馆学报 2024年第6期)
本篇文章来源于微信公众号: 中国图书馆学报
1、推书网发布的文章《中国图书馆的使命陈述与时代担当(1904—2024)》为推书网注册网友“推书网”原创或整理,版权归原作者所有,转载请注明出处!
2、推书网文章《中国图书馆的使命陈述与时代担当(1904—2024)》仅代表作者本人的观点,与本网站立场无关,作者文责自负。
3、推书网一直无私为图书馆转载发布活动及资讯动态。对于不当转载或引用本网内容而引起的民事纷争、行政处理或其他损失,推书网不承担责任。
4、本文转载链接:https://tuibook.com/tushuguan/ydbg/49311.html





