为更好地发挥图书馆在公共数字文化建设中的独特作用,《图书馆报》拟联合北京万方数据股份有限公司在全国范围内开展“‘万方数据杯’2024智慧图书馆建设与推广典型案例征集活动”,希望借此提高智慧图书馆建设与推广的理论水平、服务意识和创新能力。
本次案例征集活动面向全国各级各类图书馆进行,主办方将组织相关专家评审申报案例,并在2024智慧图书馆建设与推广论坛期间开展交流研讨,后期入选的案例还将有望结集公开出版。
万方数据杯
2024智慧图书馆建设与推广典型案例
征集活动
01.组织机构
主办单位:图书馆报
承办单位:北京万方数据股份有限公司
02.案例征集时间
2024年7月10日至8月20日
03.案例征集范围
为更好地贯彻加快推进公共数字文化建设要求,促进智慧图书馆建设工作,开放行业合作交流,案例征集活动面向全国各级各类图书馆进行,诚邀并期待通过这个交流平台可以汇聚更广泛的图书馆从业人员、专家学者、高校师生,共同参与交流指导,共同为中国图书馆数字化和智能化建设建言献策。
- 能够将具有馆藏特色的数字资源建起来、用起来;
- 能够积极开展对外合作,探索智慧图书馆建设及数字资源共建共享、共同推广的新路径;
- 能够在数字资源内容、推广方式、传播方式等方面融合创新,提升数字资源的使用率,让数字资源发挥更大的社会效益,形成有效的智慧图书馆建设案例;
- 能够利用先进技术、提供个性化的数字文化产品的案例将给予重点关注。
04.案例征集活动说明
1.案例为图书馆、图书馆设备/内容供应商等文化单位(企业)围绕智慧图书馆建设与推广开展的活动;
2.案例应围绕图书馆的智慧化建设、数字资源的宣传推广等方面的重点、难点或热点推陈出新,富有特色或亮点;
3.案例在提高数字资源的传播与使用,服务读者方面具有一定的品牌影响力,社会反响良好;
4. 鼓励在知识服务、教育创新和新技术应用方面的创新案例,包括但不限于以下方面:
(1)数字资源管理与创新应用:聚焦于图书馆馆员如何利用数字资源进行知识管理和创新服务的案例。
(2)学术诚信与知识验证:探索在学术研究中使用人工智能技术进行学术诚信的维护和知识验证的实践。
(3)知识服务数据库建设:图书馆如何构建和优化知识服务数据库,提升学术研究和教学的效率。
(4)科研数据管理与共享:针对学术科研,展示图书馆在科研数据管理、存储和共享方面的创新实践。
(5)智能推荐系统开发:展示图书馆如何开发智能推荐系统,为读者提供个性化的阅读和研究推荐。
(6)人工智能在图书馆服务中的应用:探索人工智能技术在图书馆服务中的创新应用,如自动化借阅、智能问答等。
05.案例征集要求
1.征集内容包括三部分:一是填写“2024智慧图书馆建设与推广典型案例征集表”;二是提供案例活动现场图片;三是如有案例视频可自愿提供展示视频。
2.要求案例研究的问题明确、具体,观点鲜明,论据充分,且有实际材料(如统计数据、事实、自己或他人的调研发现、工作中积累的观察记录等)的支持。
3.案例介绍字数在2000字以内。在其他全国性评选活动中进入有关名单的案例原则上不可在本次活动中重复提交。
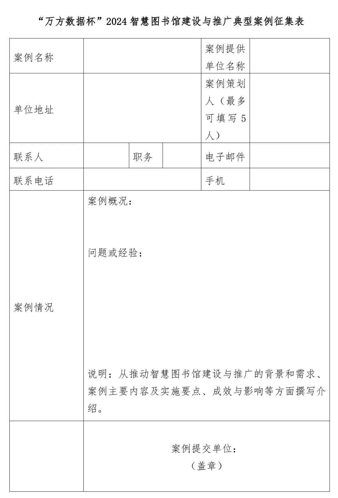
4.请务必按照“2024智慧图书馆建设与推广典型案例征集表”的要求填表。
5.案例图片要求提供5~10张;图片格式为JPG;单张图片文件大小不超过3Mb。
6.可自愿提供案例视频,视频要求时长为5分钟以内;视频格式为AVI/MP4;视频片头需注明“2024智慧图书馆建设与推广典型案例征集活动”参选作品。
7.案例征集表、活动图片及案例展示视频须以压缩包形式于2024年8月20日24:00前提交至指定邮箱tushuguanbao@126.com。
06.结果发布
征集结果将在2024智慧图书馆建设与推广论坛上发布,并在论坛上为进入2024智慧图书馆建设与推广典型案例名单的单位颁发证书。
07.活动流程
1.智慧图书馆建设与推广典型案例申报
2.初审、专家研议
3.发布入选名单,并为进入名单者颁发证书。
08.征集填报

备注:案例策划人(及案例涉及单位)拥有本案例的版权,并对案例及相关资料的真实性负责,论坛主办方保留将案例结集出版的权利。
填报要求:
请登录图书馆报官方网站(http://www.cpin.com.cn/)下载活动征集表,活动征集截止日期为2024年8月20日。
2.征集资料(包含案例征集表、活动图片及案例展示视频)以压缩包形式提供,以此为文件名称:“单位名称+2024智慧图书馆典型案例征集表+联系人姓名”提交到指定邮箱。
3.征集表请于2024年8月20日24:00前提交至组委会电子邮箱(tushuguanbao@126.com)。
4.主办方联系人:
白老师 010-88362160 13693050050
路老师 010-88362160 15699702200
1、推书网发布的文章《“万方数据杯”2024智慧图书馆建设与推广典型案例征集活动进行中》为推书网注册网友“推书小编”原创或整理,版权归原作者所有,转载请注明出处!
2、推书网文章《“万方数据杯”2024智慧图书馆建设与推广典型案例征集活动进行中》仅代表作者本人的观点,与本网站立场无关,作者文责自负。
3、推书网一直无私为图书馆转载发布活动及资讯动态。对于不当转载或引用本网内容而引起的民事纷争、行政处理或其他损失,推书网不承担责任。
4、本文转载链接:https://tuibook.com/tushuguan/30427.html








