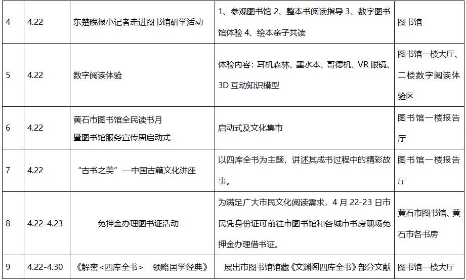
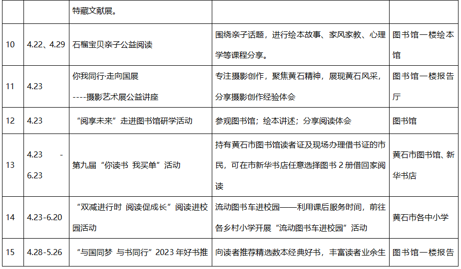
四月花开,书香满城! 为了进一步丰富群众文化生活,弘扬“书香文化”,推进“书香黄石”建设,值此全民阅读月暨公共图书馆服务宣传周来临之际,黄石市图书馆精心策划了多项精彩的阅读活动,快来看看有没有你感兴趣的,赶紧参与打卡吧!

活动预告清单
活动详情请关注黄石市图书馆微信公众号
1、推书网发布的文章《“阅享新时代·书香润黄石”黄石市全民阅读月暨公共图书馆服务宣传周系列活动邀您打卡》为推书网注册网友“推书网”原创或整理,版权归原作者所有,转载请注明出处!
2、推书网文章《“阅享新时代·书香润黄石”黄石市全民阅读月暨公共图书馆服务宣传周系列活动邀您打卡》仅代表作者本人的观点,与本网站立场无关,作者文责自负。
3、推书网一直无私为图书馆转载发布活动及资讯动态。对于不当转载或引用本网内容而引起的民事纷争、行政处理或其他损失,推书网不承担责任。
4、本文转载链接:https://tuibook.com/tushuguan/3080.html















