本文作者:脆皮先生
本文来源:脆皮先生(ID:cpxs2009)
东北雨姐怎么也想不到,有一天,自己会以一条独特赛道,走进央视新闻。
这一次,她算是在全国彻底出名了。
可惜,出的是坏名。

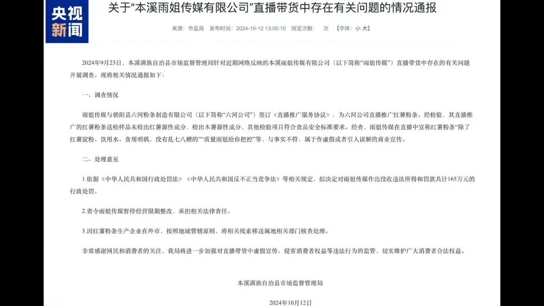
红薯粉条翻车事件,沸沸扬扬闹了快一个月。
我们终于等来了大结局。
直播中雨姐是这样说的:
嘎嘎干净,除了红薯淀粉,饮用水,食用明矾,啥都没有。

检测结果却是这样的:
送检样品未检出红薯源性成分,检出木薯源性成分。
口口声声货真价实,实则又是一场虚假骗局。
2024年,比老婆饼里没老婆更大的笑话,终归是诞生了。
当地监管局,已经对其进行了行政处罚。
165万元的罚单,放翻车之前,估计雨姐开播半场就给补上了。
你以为就红薯粉条是假的。
事实是,除了农村,一切都是假的。
多少人羡慕的视频里充满烟火气的小院子。
如今,已经人去房空。

因为,房子是租的拍摄场地。
热闹的生活,都是一条条剪出来的。
出镜的猫猫狗狗,都不过是“道具”。
更可笑的是什么?
当地村民告诉记者,东北雨姐,压根儿就不是当地的村民。

徒弟们,团队很多人只是在村里租了房子。
平时大家都不住这,只有拍视频,开直播时过来。
“这些人并不是在记录农村生活,而是在表演农村生活。”
果然,勤劳能干也好,淳朴善良也罢。
我们看到的,都是别人想要我们看到的。
有些人的成功不是偶然,而是专业的。


虚假人设,虚假表演,虚假产品。
到底还有什么是真的?
坐拥两千万多粉丝,本本份份也能盆满钵满。
非要把做人底线丢下,基本诚信良知也不要。
到头来,这出精心编制的“大戏”中。
最大的受害者,不过是被骗的团团转,还在帮雨姐们数钱的“家人们”。
不过是每一个在直播间,视频下,真情实感过的我们。
有段时间,真的喜欢看雨姐的视频。
那里没有勾心斗角,只有邻里间温暖互助。
那里没有俊男靓女,却有难得的淳朴敦厚。
工作忙碌一天,看着雨姐雷厉风行的干农活,听着节奏鲜明的背景音乐,突然浑身就充满了劲儿。

可谁能想到,还是眼看她起高楼,眼看她楼塌了。
2000多万的粉丝,让她发现了表演干农活儿,比真正干农活收益多得多的可悲事实。
每天轻轻松松日进斗金的收益,也让她逐渐忘却了初心。
这不是雨姐第一次带货翻车。
第一次,是她卖99元一只的东北大鹅。
如此低价,众人纷纷质疑是非洲雁冒充的走地鹅。
在其避重就轻的解释下,这次不了了之了。
第二次,是她带货盘锦稻田蟹。
打着正宗的旗号,结果,所谓稻田蟹,就是把河蟹抓起来放到稻田里。
在其巧妙的自辩下,这次还是化险为夷了。

第三次,就是这回的红薯粉条事件了。
被打假博主曝光后,一会哭着道歉,泪洒直播间,看着比被打了的博主还委屈。
一会发表声明,产品符合安全标准,就是不正面回答,大家最关心的里面是不是只有红薯成分。
以为避重就轻,偷换概念,就能如前两次一样蒙混过关,什么事都没有。
可这次不能如其所愿了。
再一再二还再三。
虚假宣传的罪名是怎么认定的?165万的罚单是怎么开出来的?

是因为调查人员发现了关键证据。
东北雨姐,明知配料表有问题,依然在直播间大肆宣传叫卖,睁眼说瞎话的证据。
知假售假。
把粉丝,把家人们当傻子。
真正聪明的,180个心眼子的,只有视频里看似憨厚老实的雨姐一家。

如果不是找到关键证据,我们还要被骗多少次呢?
以为他们住着毛坯房,过着最淳朴的生活。
实际上,他们背后,不只有一个强大的团队,还有20多家公司组成的商业网。
大公司辽宁雨姐电商直播孵化基地,注册资金就有300万。
四层大楼房,看着也不失气派。
招牌上红布专门盖着的“雨姐”二字,实属掩耳盗铃。
小公司们则负责分担风险,化整为零,成功避税。
可惜,算盘打得有多响,这次摔的就有多惨。
掉粉200万是小,被官媒央视多次点名。
东北雨姐,这次真的危险了。
以后还能不能翻身,也要画上一个问号了。
互联网时代,流量为王。
有艺术家曾预言,在未来社会,“每个人都能在15分钟内出名”,“每个人都能出名15分钟”。
他怎么也想不到的是。
比15分钟定律更可怕的,会是15秒定律。
一个短视频,多少人一夜爆火,一夜暴富。
这几个月,爆火如深夜悬疑剧场“听泉鉴宝”,如反差抽象带货派“K总”。
前者一个月涨粉近千万。
后者一个月涨粉超千万。
流量不停造神。
逃不过的定律却是,你方唱罢我登场。
风头正盛的关头,在舆论漩涡下。
10月9号,听泉鉴宝宣布短暂停播。
今天的热榜上,K总也宣布了要沉淀一段时间。

具体原因不得而知,只能说,爆红落到个人身上,真不是谁都能平稳持续给接住。
如果没有德行,学识,认知为基石。
再大风光无限,也只能过眼云烟。
如果没有真心,真诚,真实为依托。
再多泼天富贵,也只能骂名收场。
从小杨哥到东北雨姐。
从樊小慧到王蓉三娃妈。
什么时候,网红的归宿,能不是翻车?
什么时候,我们付出的真情实感,能不变成笑话?

说到底,这世界就是一个巨大的楚门的世界。
不想以身入局,一定谨记以下两点:
第一,不要轻易相信苦难人设。
尤其坐拥百万粉丝,日子还比你过的苦的。同情他们,会让我们输的很惨。
多少三农人设大网红。
记录的不是真实生活,而是欺世盗名的证据。
表面吃苦,背地开路虎。
视频里住着毛坯房,视频外住着大别墅。
国家努力扶持,却让有心之人钻了空子。
更该愤怒的是什么?
当这些演绎的穷苦占据视线,真实的苦难就隐入尘埃了。
第二,学会祛魅,是互联网世界必须掌握的技能。
网络世界,五花八门,看似有我们羡慕,想要寄托的一切。
内里的丑恶复杂,却是我们普通人难以想象。
那些拿着日入百万的红人,你根本不知道钱是怎么来的。
那些看似牛逼哄哄的人生,你根本不知道几分真几分假。
去掉对任何人的光环效应,才能看到我们自己。
回归现实生活,才是我们真实的归宿。
爱我们身边具体的人,才是我们最终的使命。
本文作者:脆皮先生,一枚新晋奶爸,创业公司高管。去过很多城市,也曾在路边练摊。现在只想和你说最真的话,持续成长,不断精进。本文来源:脆皮先生(ID:cpxs2009),转载请联系脆皮先生公众号。
1、推书网发布的文章《东北雨姐事件大结局,最大的受害者出现了》为推书网注册网友“推书小编”原创或整理,版权归原作者所有,转载请注明出处!
2、推书网文章《东北雨姐事件大结局,最大的受害者出现了》仅代表作者本人的观点,与本网站立场无关,作者文责自负。
3、推书网一直无私为图书馆转载发布活动及资讯动态。对于不当转载或引用本网内容而引起的民事纷争、行政处理或其他损失,推书网不承担责任。
4、本文转载链接:https://tuibook.com/wangping/41230.html